关于印发《彩神Vll学院主要教学环节质量标准(修订)》的通知

彩神Vll学院教务处 2023-09-10
彩神Vll专业提供:彩神Vll🙇🏿‍♂️🙆🏿‍♀️、等服务,提供最新官网平台、地址、注册、登陆、登录、入口、全站、网站、网页、网址、娱乐、手机版、app、下载、欧洲杯、欧冠、nba、世界杯、英超等,界面美观优质完美,安全稳定,服务一流➛,彩神Vll欢迎您。
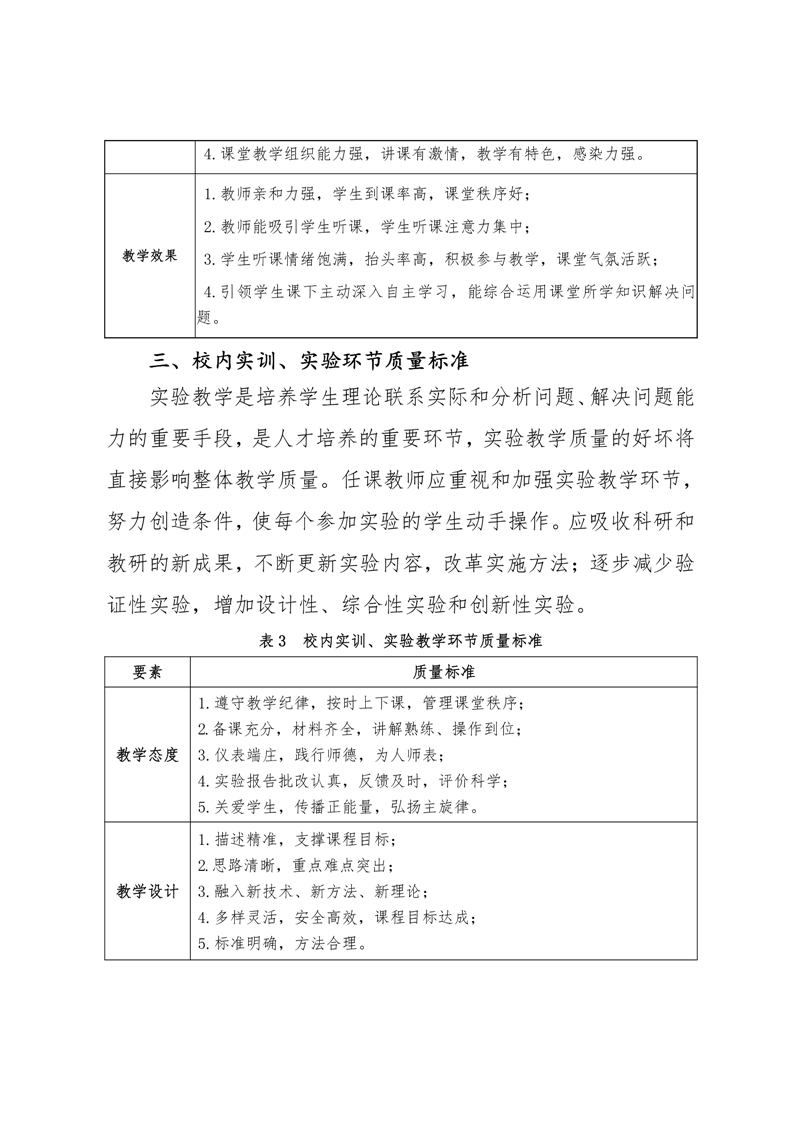
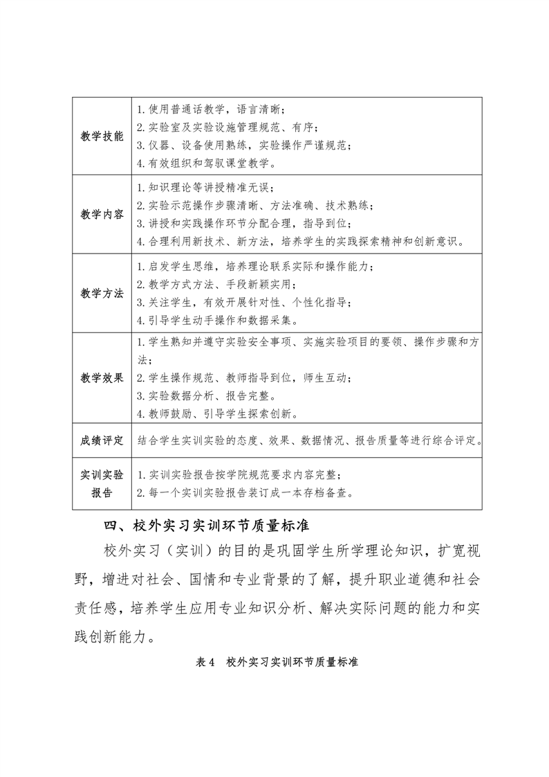
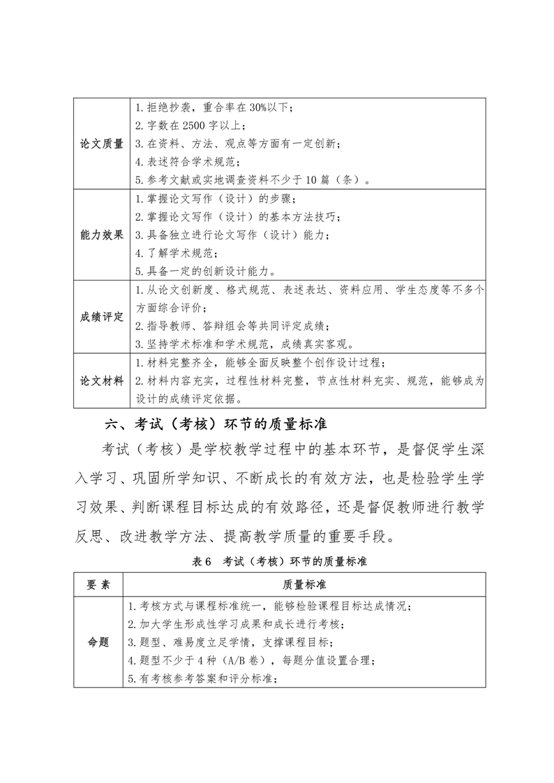
彩神Vll